The Game Engine  1
main.cpp File Reference
#include <stdio.h>
#include <stdlib.h>
#include <string>
#include <SDL/SDL.h>
#include <iostream>
#include <sstream>
#include <vector>
#include "fns.h"
#include "Game.h"
+ Include dependency graph for main.cpp:

Go to the source code of this file.

Functions

template<class T >
string to_string (const T &t)
 
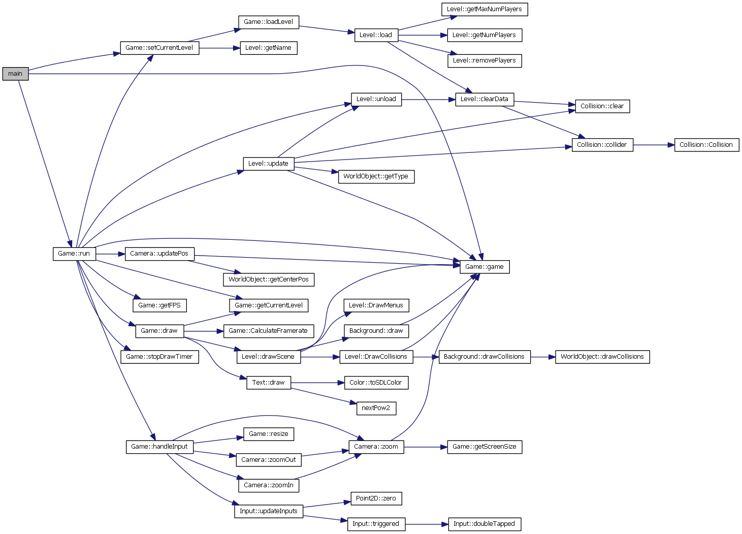
int main (int argc, char *argv[])
 

Function Documentation

int main ( int  argc,
char *  argv[] 
)

Definition at line 25 of file main.cpp.

+ Here is the call graph for this function:

template<class T >
string to_string ( const T &  t)

Definition at line 13 of file main.cpp.